Tecnologia e Desenvolvimento
STMicroelectronics lança isoladores digitais fl...
A STMicroelectronics ampliou sua família de isoladores digitais de alta velocidade de canal duplo, aumentando a flexibilidade para que os projetistas otimizem o layout de suas placas. O novo STISO6...
STMicroelectronics lança isoladores digitais fl...
A STMicroelectronics ampliou sua família de isoladores digitais de alta velocidade de canal duplo, aumentando a flexibilidade para que os projetistas otimizem o layout de suas placas. O novo STISO6...
Renesas lança kit de desenvolvimento Wi-Fi com ...
A Renesas Electronics Corporation, fornecedora de soluções avançadas de semicondutores, anunciou seu primeiro kit de desenvolvimento que inclui suporte para o novo protocolo Matter. A Renesas també...
Renesas lança kit de desenvolvimento Wi-Fi com ...
A Renesas Electronics Corporation, fornecedora de soluções avançadas de semicondutores, anunciou seu primeiro kit de desenvolvimento que inclui suporte para o novo protocolo Matter. A Renesas també...
Infineon e Green Hills Software fazem parceria ...
A Infineon Technologies e a Green Hills Software, fornecedora global de segurança e proteção integrada, fornecerão um ecossistema completo para o desenvolvimento e implantação de aplicações de segu...
Infineon e Green Hills Software fazem parceria ...
A Infineon Technologies e a Green Hills Software, fornecedora global de segurança e proteção integrada, fornecerão um ecossistema completo para o desenvolvimento e implantação de aplicações de segu...
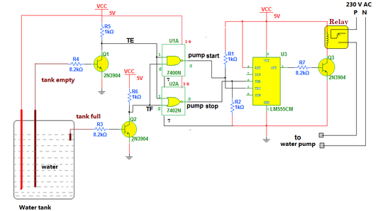
Controlador simples de nível de água do tanque ...
Neste projeto, aprenderemos a criar um circuito automático de sistema de bomba d'água que liga e desliga com base no nível de água no tanque. Ideia básica O projeto apresentado...
Controlador simples de nível de água do tanque ...
Neste projeto, aprenderemos a criar um circuito automático de sistema de bomba d'água que liga e desliga com base no nível de água no tanque. Ideia básica O projeto apresentado...
Sistema simples de data logger com memória I2C ...
As indústrias de manufatura ou processamento, como têxtil, química, farmacêutica e outras, possuem muitos processos contínuos que exigem monitoramento e manutenção de registros de diferentes parâme...
Sistema simples de data logger com memória I2C ...
As indústrias de manufatura ou processamento, como têxtil, química, farmacêutica e outras, possuem muitos processos contínuos que exigem monitoramento e manutenção de registros de diferentes parâme...
Como agendar tarefas incorporadas no Arduino us...
Os microcontroladores são limitados a determinadas tarefas e normalmente não possuem a capacidade de multithreading, o que permitiria mais de um usuário ou tarefa ao mesmo tempo, sem exigir múltipl...
Como agendar tarefas incorporadas no Arduino us...
Os microcontroladores são limitados a determinadas tarefas e normalmente não possuem a capacidade de multithreading, o que permitiria mais de um usuário ou tarefa ao mesmo tempo, sem exigir múltipl...